PD866EY-560□</br>多功能电力仪表

PD866EY-560□
多功能电力仪表

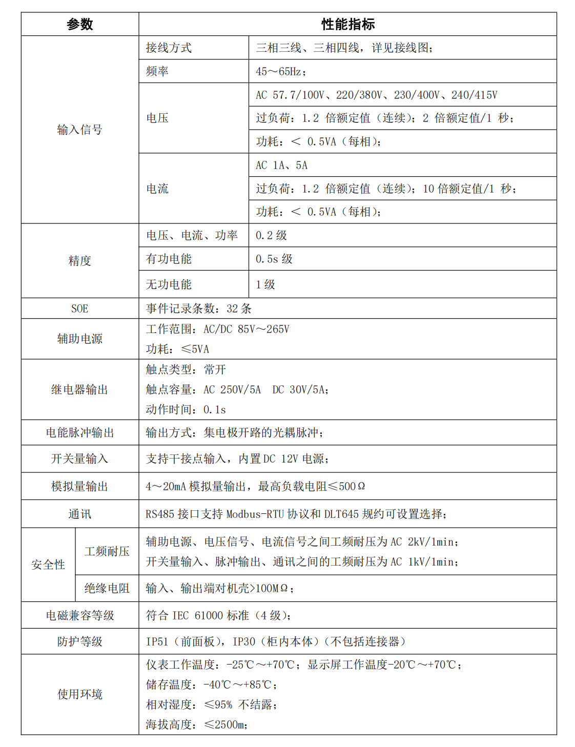
PD866EY-5 系列多功能电力仪表,采用 96 外形以及极短的表体进深,特别适合狭小安装空间的应用,工业标准宽温液晶显示屏,具备良好的高低温显示特性,PD866EY 表能实现全电量测量和显示,具备电压电流相角和电压夹角测量功能,具备动态报警、开关量输入输出状态、SOE 事件记录、复费率、回路负荷率显示、谐波等、支持双通讯、变送输出功能。PD866EY 表采用卡扣式固定设计,提高柜体装配效率,适用于各行业开关柜配电屏回路配电测控。

产品特点
多功能电力仪表宽温液晶显示屏
  • 产品介绍
  • 使用说明书
  • 视频

image.png

  • 002-智能电力仪表&装置-PD866EY-5系列多功能电力仪表产品说明书V2.6.2.pdf
    down